
MiniMax
- 授权方式:免费版
- 语言:简体中文
- 大小:32.62MB
- 推荐星级:
- 浏览量: 1次
- 更新时间:2026-01-07 11:01:03
- 厂商:上海稀宇科技有限公司
- 备案:沪ICP备2023003282号-24A
- 介绍
- 截图
写文灵感不够?查找资料不够全面?这款MiniMax人工智能生成器软件在线为你解答所有问题,具备超多实用功能。软件内包含了小说思路灵感整理、智能搜索、识图解析等内容,并且,它还能帮助用户生成视频,只需要输入一段描述性文字就能为你生成想要的爱视频;这对于创作者来说,大大减少了剪辑时间,十分不错哦!
MiniMax使用说明
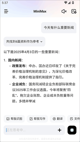
1、用户进入MiniMax手机app后可以在不登录情况下就可以直接免费与之对话,比如问些问题,整理些文本

2、还可以开启语音播放功能帮你播放内容

3、点击底部识图功能可以上传图片让它识别

4、在线翻译功能可以选择很多国家语言进行在线翻译

5、例如可以直接让它把刚生成的中文翻译成英文

6、用户登录后不仅可以与其它设备平台上的MiniMax进行数据同步,而且还可以免费体验其全部功能

MiniMax能生成视频吗
1、MiniMax目前已不可以生成视频了,但是官方推荐使用海螺ai进行视频创作,用户进入app后点击顶部的海螺视频会打开浏览器让用户下载安装海螺ai,当然用户可以选择在本站直接搜索海螺ai来下载使用

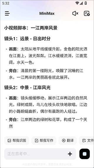
2、即使用户在输入框中直接输入“帮我生成一段描述一江两岸风景的小视频”,然后点击发送,用户看到的只是文字描述

3、你再反问它视频生成在哪里时它就会回答你无法生成视频了

软件功能
1.多模式生成能力:支持文本、图像、视频等多种内容形式的创建;
2.强大的技术支持:基于数万亿参数的MoE大型语言模型和MiniMax大型语音模型,保证了高性能和稳定性;
3.用户友好的界面设计:无论是专业人士还是初学者都可以轻松上手和使用。
4.持续的技术更新:团队不断改进和升级AI模型,以适应市场变化和技术进步。
5.定制化服务:用户可以根据需要调整生成内容的风格、角度和深度。
6.高效的生成能力:能够快速生成高质量的艺术品和文本内容。
软件特色
——智能搜索深度答案
基于全网实时数据,智能整合多维度信息,为您提供有根据、有深度的专业答案。从学术研究到人生决策,复杂的问题也可以从多个角度进行分析。
——键写作,思绪涌动
无论是工作报告、创意文案还是学术论文,只需输入关键词,即可获得结构清晰、逻辑严谨的优质内容。支持多轮打磨优化,确保每一个灵感都完美呈现。
——一分钟看懂一篇一万字的文章
上传文档,立即生成准确的摘要,自动提取核心观点和关键数据。合同,文件,行业报告-复杂的信息很容易掌握,帮助您在信息洪流中保持领先一步。
- 应用截图
推荐排行
精选排行
-
1
-
2
-
3
-
4
-
5
-
6
-
7
-
8
-
9
-
10




































